260
繁
简
EN
Home
About us
About the Group
Organizational Structure
Management
Business Development Layout
Corporate Culture
Contact us
News
Corporate News
Media Focus
Industry Update
Business
Urban Gas Business
Resource Development Business
Energy Development Business
Value-added Business for Clients
HR
Talent Concept
Talent Training
Talent Recruitment
Responsibilities
Charity Events
Environmental, Social and Governance Reports
Investor Relations
Corporate Information
Corporate Governance
Corporate Communications
Annual Reports
Interim Reports
ESG Reports
Announcements/Circulars
Corporate Communications Published
Roadshow
About the Group
Organizational Structure
Management
Business Development Layout
Corporate Culture
Contact us
Homepage
>
About us
>
Organizational Structure
>
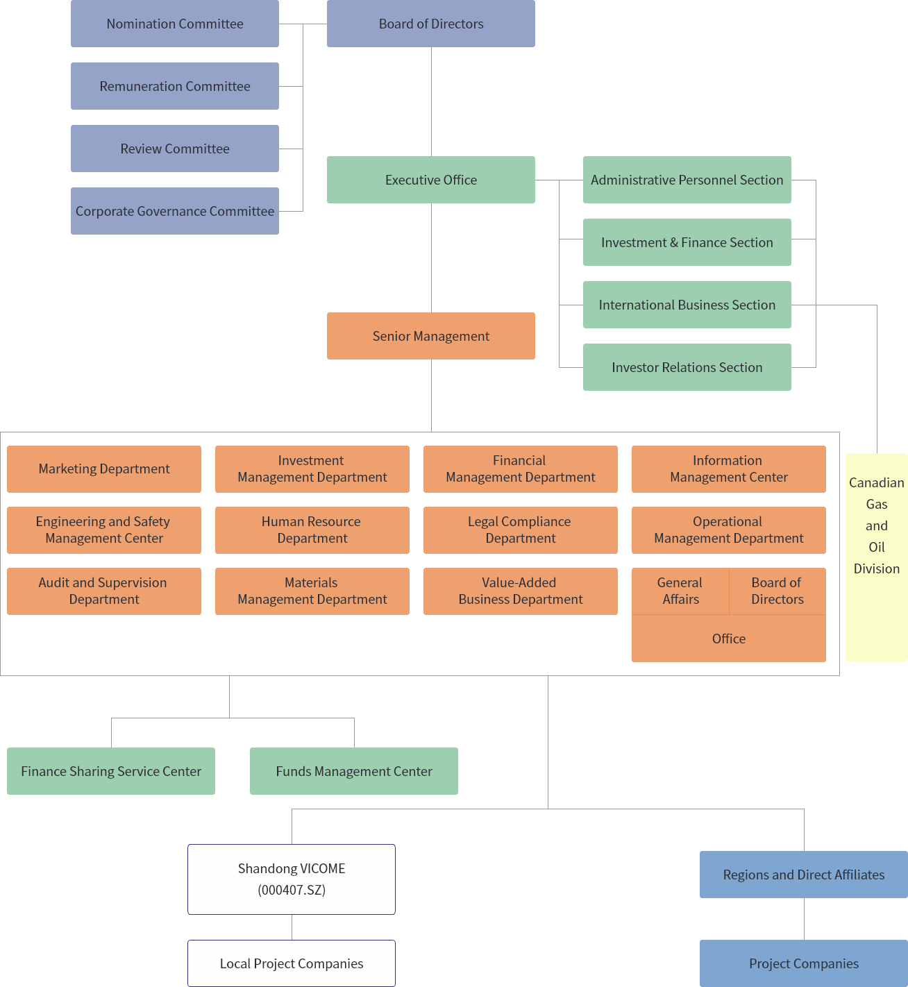
Organizational Structure
Organizational Structure